向來很受旅客歡迎的海外旅客限定「關西周遊卡(KTP)」即將改版,將售賣至2024年3月31日為止,而由4月1日則有另一張同樣由スルッとKANSAI協議会發行的交通PASS「KANSAI RAILWAY PASS」開賣,兩者在價格及使用範圍上等也有不同,最主要的分別應該是:加價了!
「KANSAI RAILWAY PASS」也是會照樣推出2天及3天兩個版本,也是可以在有效期內自選2天或3天使用,不需要連續使用,亦只限海外旅客購買,而跟「關西周遊卡(KTP)」的不同處主要有兩個。
第一個是可使用的交通工具由「關西周遊卡(KTP)」的鐵道+巴士,改為只限鐵道。
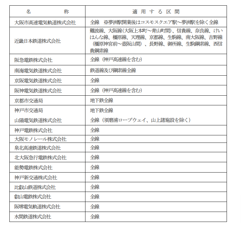
「KANSAI RAILWAY PASS」合共可利用的鐵道會社共19社,基本上涵蓋關西地區的大阪、和歌山、京都、奈良及神戶的主要景點,也包括關西空港,主要旅客會利用的:南海電気鉄道、阪急電鉄、近畿日本鉄道、京阪電気鉄道、阪神電気等也包括在內。但要留意的是,大阪地下鐵以及JR東海、JR西日本,也是跟「關西周遊卡(KTP)」相同是不能利用的。
另一主要不同是,「KANSAI RAILWAY PASS」的價格提升了。
「關西周遊卡(KTP)」的售價分別是2天的4,480円及3天的5,600円,而「KANSAI RAILWAY PASS」則是2天的5,600円及7,000円,海外及日本國內的售價劃一,加幅約為20%左右。
另外憑「KANSAI RAILWAY PASS」可以享用200個關西觀光設施及購物商店的入場或購物折扣等優惠,比「關西周遊卡(KTP)」減少了約60個。
有效期間為:2024年4月1日至2025年5月31日期間。
現時已可以在海外的旅遊網站及旅行社等購買得到引換券,可在4月1日起於關西地區指定售票處換領「KANSAI RAILWAY PASS」。
溫馨提示,如想使用價格較相宜的「關西周遊卡(KTP)」,請把握在2024年3月31日或之前購買,可用到2024年5月31日。
官網:https://www.surutto.com/

